目录
国内动态
1.中央经济工作会议:明年重点任务之一强化反垄断和防止资本无序扩张
2.南京水务集团高淳公司滥用市场支配地位被行政处罚182万
3.阿里巴巴投资收购银泰商业违法实施经营者集中案被行政处罚50万
4.阅文集团收购新丽传媒股权违法实施经营者集中案被行政处罚50万
5.丰巢网络收购中邮智递股权违法实施经营者集中案被行政处罚50万
6.市场监管总局公布12月7日-12月13日无条件批准经营者集中案件列举
7.市场监管总局公布八件经营者集中简易案件
8.广东快递新规:不得组织企业达成垄断协议、实施垄断行为
国际动态
1.欧盟出台数字平台新规则:《数字服务法》和《数字市场法》
2.美国司法部发表“知识产权与反垄断法交叉点的最新进展”讲话
3.哈佛朝圣者与健康计划进行合并:美国要求剥离塔夫茨健康自由计划
4.CMA确保价格实惠的关键双极药物继续供应
5.CMA对承认违反竞争法公司的董事提出取消董事资格诉讼
国内动态
1.中央经济工作会议:明年重点任务之一强化反垄断和防止资本无序扩张
中央经济工作会议12月16日至18日在北京举行。中共中央总书记、国家主席、中央军委主席习近平,中共中央政治局常委、国务院总理李克强,中共中央政治局常委栗战书、汪洋、王沪宁、赵乐际、韩正出席会议。
会议强调,明年的重点任务之一是强化反垄断和防止资本无序扩张。会议指出,反垄断、反不正当竞争,是完善社会主义市场经济体制、推动高质量发展的内在要求。国家支持平台企业创新发展、增强国际竞争力,支持公有制经济和非公有制经济共同发展,同时要依法规范发展,健全数字规则。要完善平台企业垄断认定、数据收集使用管理、消费者权益保护等方面的法律规范。要加强规制,提升监管能力,坚决反对垄断和不正当竞争行为。金融创新必须在审慎监管的前提下进行。
(来源:国家市场监督管理局)
http://www.xinhuanet.com/politics/leaders/2020-12/18/c_1126879325.htm
2.南京水务集团高淳公司滥用市场支配地位被行政处罚182万
2020年11月30日,江苏省市场监督管理局对南京水务集团高淳有限责任公司滥用市场支配地位案作出行政处罚决定。
一、当事人基本情况
当事人:南京水务集团高淳有限责任公司。
二、案件来源及调查经过
依据《中华人民共和国反垄断法》(以下简称《反垄断法》),经原国家工商行政管理总局授权,原江苏省工商行政管理局于2017年12月13日对当事人涉嫌限定交易的行为立案调查。机构改革后,该案的调查处理由江苏省市场监督管理局继续履行。调查期间,江苏省市场监督管理局依法对当事人及相关企业进行了现场检查,询问调查了相关单位和人员,提取了相关文件、合同、凭证等书证材料。
案件调查终结后,江苏省市场监督管理局于2020年10月20日,依据《中华人民共和国行政处罚法》(以下简称《行政处罚法》)第三十一条、第三十二条、第四十二条,以及《市场监督管理行政处罚听证暂行办法》第五条的规定,告知当事人拟作出行政处罚决定的事实、理由及依据,并告知当事人依法享有陈述、申辩以及要求举行听证的权利。当事人在法定期限内未行使陈述、申辩权,也未要求举行听证。
三、违法事实及理由
(一)当事人在高淳区所辖地域范围公共自来水供水服务市场具有市场支配地位。
依据《反垄断法》,相关市场是指经营者在一定时期内就特定商品或者服务(以下统称商品)进行竞争的商品范围和地域范围。根据《反垄断法》及《国务院反垄断委员会关于相关市场界定的指南》,相关市场的范围,主要取决于商品(地域)的可替代程度。结合本案具体情况,相关商品市场界定为城市公共自来水供水服务市场,相关地域市场界定为南京市高淳区行政所辖地域范围。
1.相关商品市场。高淳区域虽然实际存在少部分自备水源供水和购买桶装水用于生活饮用等情况,但自备水源供水数量少且不在市场销售,桶装水主要用于饮用且价格高,难以替代当事人提供的自来水供水服务。城市公共自来水供应是房地产开发企业对当事人的依赖所在,也是当事人对交易相对人施加影响的基础。本案相关商品市场确定为城市公共自来水供水服务市场。
2.相关地域市场。依据高淳县人民政府和南京市自来水总公司签署的《关于将高淳县自来水有限责任公司全部股权划转给南京市自来水总公司的备忘录》,当事人拥有在高淳区所辖地域范围内的供水特许经营权,是南京市高淳区唯一从事自来水生产经营的法人实体。高淳地区的用户不可能选择其他地区的自来水公司提供服务。本案相关地域市场界定为南京市高淳区行政所辖地域范围。
3.市场支配地位。当事人拥有独家供水特许经营权,是高淳区唯一的城市公共自来水供水服务提供者。依据《反垄断法》第十八条、第十九条关于经营者市场支配地位的规定,当事人在高淳区所辖地域范围内的公共自来水供水服务市场具有市场支配地位。
(二)当事人实施了滥用市场支配地位的行为。
1.在供水工程的设计和监理环节,当事人限定房地产企业与当事人指定企业进行交易。经查,自2014年以来,当事人在向房地产公司供水过程中,指定南京市给排水工程设计院和南京建友监理有限责任公司负责给排水工程设计和监理。为方便合同签订,当事人直接将印有南京市给排水工程设计院和南京建友监理有限责任公司名称的空白制式合同提供给房地产公司,让其签字盖章。设计和监理单位的账户信息也由当事人提供给房地产公司,房地产公司在签订合同、支付相关费用过程中,未和设计、监理单位有沟通与交流。
2.在供水工程的施工环节,当事人限定房地产企业与当事人指定企业进行交易。2015年以来,在小区供水工程进入施工阶段后,当事人指定南京新开源工程实业有限公司(2015年之前指定南京丰源给排水工程安装有限公司)作为房地产公司所开发小区自来水给水安装工程的施工单位。工程施工费用以及对公账户通常由当事人直接告知房地产公司,而非由施工单位告知。房地产公司在施工单位和工程材料的选择上没有主动权。
另查,当事人2016年度销售额为45,521,416.13元。
上述事实有以下证据证明:
1.当事人营业执照复印件。证明当事人的主体经营资格。
2.当事人提供的《关于将高淳县自来水有限责任公司全部股权划转给南京市自来水总公司的备忘录》复印件。证明当事人在南京市高淳区城市自来水供水服务市场具有支配地位。
3.当事人提供的合同及相关人员调查询问笔录、南京市给排水工程设计院有限公司相关人员调查询问笔录、10家房地产公司提供的项目合同及相关人员调查询问笔录。证明当事人实施了指定交易的垄断行为。
4.当事人提供的《2016年度财务报表及审计报告》。证明当事人2016年度的销售额。
四、行政处罚依据和决定
本局认为,当事人限定交易的行为没有正当理由。其一,当事人限定交易的行为并非满足工程安全要求所必需。国务院《城市供水条例》《江苏省城乡供水管理条例》《南京市城市供水和节约用水管理条例》等法规规定,城市供水工程的设计、施工,应当委托具备相应资质的设计、施工单位承担,并遵守国家有关技术标准和规范。在当事人指定企业之外,市场上其他具有专业资质的设计、施工和监理企业,同样可以提供符合工程质量要求的服务。其二,市场经济条件下,企业之间的交易应当遵循自愿、平等、公平的市场原则,当事人没有征求房地产公司的意见,直接指定相关企业和他们合作,违背自愿原则。当事人限定交易的行为缺乏正当理由,是对市场支配地位的滥用,违反了《反垄断法》第十七条第一款第(四)项的规定,依法应当予以处罚。
综合当事人违法行为的性质、程度和持续时间等因素,依据《反垄断法》第四十七条、第四十九条的规定,江苏省市场监督管理局责令当事人停止违法行为,并决定对当事人处上一年度(2016年度)销售额4%的罚款,计1,820,856.6元。
(来源:国家市场监督管理总局反垄断局)
http://www.samr.gov.cn/fldj/tzgg/xzcf/202012/t20201216_324415.html
3.阿里巴巴投资收购银泰商业违法实施经营者集中案被行政处罚50万
2020年12月14日,市场监管总局对阿里巴巴投资有限公司收购银泰商业(集团)有限公司股权未依法申报违法实施经营者集中案作出行政处罚决。
一、当事人基本情况
当事人:阿里巴巴投资有限公司
二、案件来源及调查经过
根据《反垄断法》,市场监管总局于2020年11月4日对阿里巴巴投资有限公司(Alibaba Investment Limited,简称阿里巴巴投资)收购银泰商业(集团)有限公司(简称银泰商业)股权未依法申报违法实施经营者集中案进行立案调查。
经查,该案构成未依法申报违法实施的经营者集中,但不具有排除、限制竞争的效果。市场监管总局按照《行政处罚法》的规定,向阿里巴巴投资送达了《行政处罚告知书》,告知其拟作出行政处罚决定的事实、理由、证据、处罚内容,以及其依法享有的陈述权、申辩权和要求听证权。阿里巴巴投资书面来函放弃陈述、申辩和要求举行听证的权利。本案现已调查、审理终结。
三、违法事实及理由
(一)本案构成未依法申报违法实施的经营者集中。
根据《反垄断法》第二十条规定“经营者集中是指下列情形:(一)经营者合并;(二)经营者通过取得股权或者资产的方式取得对其他经营者的控制权;(三)经营者通过合同等方式取得对其他经营者的控制权或者能够对其他经营者施加决定性影响”。截至2017年6月,阿里巴巴投资通过多种方式取得银泰商业73.79%的股权,获得对银泰商业的控制权,属于《反垄断法》第二十条规定的经营者集中。
2016年,阿里巴巴投资的全球营业额为人民币1011.43亿元,中国境内营业额为(略);银泰商业的全球和中国境内营业额均为(略),达到《国务院关于经营者集中申报标准的规定》第三条规定的申报标准,属于应当申报的情形。
根据《反垄断法》第二十一条规定“经营者集中达到国务院规定的申报标准的,经营者应当事先向国务院反垄断执法机构申报,未申报的不得实施集中”。阿里巴巴投资收购银泰商业73.79%股权的行为已于2017年6月全部完成交割,在此之前未向我局申报,违反《反垄断法》第二十一条,构成未依法申报违法实施的经营者集中。
(二)本案不具有排除、限制竞争的效果。
市场监管总局就阿里巴巴投资收购银泰商业股权对市场竞争的影响进行了评估,评估认为,该项经营者集中不会产生排除、限制竞争的效果。
四、行政处罚依据和决定
《反垄断法》第四十八条规定“经营者违反本法规定实施集中的,由国务院反垄断执法机构责令停止实施集中、限期处分股份或者资产、限期转让营业以及采取其他必要措施恢复到集中前的状态,可以处五十万元以下的罚款”。《反垄断法》第四十九条规定“对本法第四十六条、第四十七条、第四十八条规定的罚款,反垄断执法机构确定具体罚款数额时,应当考虑违法行为的性质、程度和持续的时间等因素”。
根据上述规定,基于调查情况和评估结论,市场监管总局给予阿里巴巴投资50万元人民币罚款的行政处罚。
(来源:国家市场监督管理总局反垄断局)
http://www.samr.gov.cn/fldj/tzgg/xzcf/202012/t20201214_324334.html
4.阅文集团收购新丽传媒股权违法实施经营者集中案被行政处罚50万
2020年12月14日,市场监管总局对阅文集团收购新丽传媒控股有限公司股权未依法申报违法实施经营者集中案作出行政处罚决定。
一、当事人基本情况
当事人:阅文集团(China Literature Limited)。
二、案件来源及调查经过
根据《反垄断法》,市场监管总局于2020年11月4日对阅文集团(China Literature Limited,以下简称阅文)收购新丽传媒控股有限公司(New Classics Media Limited,以下简称新丽传媒)股权涉嫌未依法申报违法实施经营者集中案进行立案调查。
经查,该案构成未依法申报违法实施的经营者集中,但不具有排除、限制竞争的效果。市场监管总局按照《行政处罚法》的规定,向阅文送达了《行政处罚告知书》,告知其拟作出行政处罚决定的事实、理由、证据、处罚内容,以及其依法享有的陈述权、申辩权和要求听证权。阅文书面来函放弃陈述、申辩和要求听证的权利。本案现已调查、审理终结。
三、违法事实及理由
(一)本案构成未依法申报违法实施的经营者集中。
根据《反垄断法》第二十条规定“经营者集中是指下列情形:(一)经营者合并;(二)经营者通过取得股权或者资产的方式取得对其他经营者的控制权;(三)经营者通过合同等方式取得对其他经营者的控制权或者能够对其他经营者施加决定性影响”。阅文收购新丽传媒100%股权,取得单独控制权,属于《反垄断法》第二十条规定的经营者集中。
阅文2017年度全球营业额为(略),中国境内营业额为(略);新丽传媒2017年度全球营业额为(略),中国境内营业额为(略),达到《国务院关于经营者集中申报标准的规定》第三条规定的申报标准,属于应当申报的情形。
根据《反垄断法》第二十一条规定“经营者集中达到国务院规定的申报标准的,经营者应当事先向国务院反垄断执法机构申报,未申报的不得实施集中”。2018年10月31日,新丽传媒完成股权变更登记,在此之前未向我局申报,违反《反垄断法》第二十一条,构成未依法申报违法实施的经营者集中。
(二)本案不具有排除、限制竞争的效果。
市场监管总局就阅文收购新丽传媒股权对市场竞争的影响进行了评估,评估认为,该项经营者集中不会产生排除、限制竞争的效果。
四、行政处罚依据和决定
《反垄断法》第四十八条规定“经营者违反本法规定实施集中的,由国务院反垄断执法机构责令停止实施集中、限期处分股份或者资产、限期转让营业以及采取其他必要措施恢复到集中前的状态,可以处五十万元以下的罚款”。《反垄断法》第四十九条规定“对本法第四十六条、第四十七条、第四十八条规定的罚款,反垄断执法机构确定具体罚款数额时,应当考虑违法行为的性质、程度和持续的时间等因素”。
根据上述规定,基于调查情况和评估结论,市场监管总局给予阅文50万元人民币罚款的行政处罚。
(来源:国家市场监督管理总局反垄断局)
http://www.samr.gov.cn/fldj/tzgg/xzcf/202012/t20201214_324340.html
5.丰巢网络收购中邮智递股权违法实施经营者集中案被行政处罚50万
2020年12月14日,市场监管总局对深圳市丰巢网络技术有限公司收购中邮智递科技有限公司股权未依法申报违法实施经营者集中案作出行政处罚决定
一、当事人基本情况
当事人:深圳市丰巢网络技术有限公司。
二、案件来源及调查经过
根据《反垄断法》,市场监管总局于2020年6月23日对深圳市丰巢网络技术有限公司(以下简称丰巢网络)收购中邮智递科技有限公司(以下简称中邮智递)股权涉嫌未依法申报违法实施经营者集中案进行立案调查。
经查,该案构成未依法申报违法实施的经营者集中,但不具有排除、限制竞争的效果。市场监管总局按照《行政处罚法》的规定,向丰巢网络送达了《行政处罚告知书》,告知其拟作出行政处罚决定的事实、理由、证据、处罚内容,以及其依法享有的陈述权、申辩权和要求听证权。丰巢网络书面来函放弃陈述、申辩和要求举行听证的权利。本案现已调查、审理终结。
三、违法事实及理由
(一)本案构成未依法申报违法实施的经营者集中。
根据《反垄断法》第二十条规定“经营者集中是指下列情形:(一)经营者合并;(二)经营者通过取得股权或者资产的方式取得对其他经营者的控制权;(三)经营者通过合同等方式取得对其他经营者的控制权或者能够对其他经营者施加决定性影响”。丰巢网络以换股方式取得中邮智递100%股权,取得单独控制权,属于《反垄断法》第二十条规定的经营者集中。
丰巢网络2019年度全球营业额为(略),中国境内营业额为(略);中邮智递2019年度全球和中国境内营业额均为(略),达到《国务院关于经营者集中申报标准的规定》第三条规定的申报标准,属于应当申报的情形。
根据《反垄断法》第二十一条规定“经营者集中达到国务院规定的申报标准的,经营者应当事先向国务院反垄断执法机构申报,未申报的不得实施集中”。2020年5月18日,交易完成交割,在此之前未向我局申报,违反《反垄断法》第二十一条,构成未依法申报违法实施的经营者集中。
(二)本案不具有排除、限制竞争的效果。
市场监管总局就丰巢网络收购中邮智递股权对市场竞争的影响进行了评估,评估认为,该项经营者集中不会产生排除、限制竞争的效果。
四、行政处罚依据和决定
《反垄断法》第四十八条规定“经营者违反本法规定实施集中的,由国务院反垄断执法机构责令停止实施集中、限期处分股份或者资产、限期转让营业以及采取其他必要措施恢复到集中前的状态,可以处五十万元以下的罚款”。《反垄断法》第四十九条规定“对本法第四十六条、第四十七条、第四十八条规定的罚款,反垄断执法机构确定具体罚款数额时,应当考虑违法行为的性质、程度和持续的时间等因素”。
根据上述规定,基于调查情况和评估结论,市场监管总局给予丰巢网络50万元人民币罚款的行政处罚。
(来源:国家市场监督管理总局反垄断局)
http://www.samr.gov.cn/fldj/tzgg/xzcf/202012/t20201214_324337.html
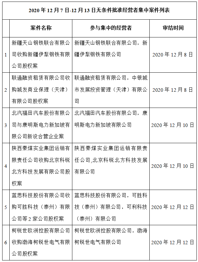
6.市场监管总局公布12月7日-12月13日无条件批准经营者集中案件列表
2020年12月15日,市场监管总局公布12月7日-12月13日无条件批准经营者集中案件列表,批准案件共计6件。

(来源:国家市场监督管理总局反垄断局)
http://www.samr.gov.cn/fldj/ajgs/wtjjzajgs/202012/t20201215_324392.html
7.市场监管总局公布八件经营者集中简易案件
(1)盐城市城南新区开发建设投资有限公司收购旗天科技集团股份有限公司股权案
(2)株洲中车时代电气股份有限公司与无锡地铁集团有限公司新设合营企业案
(3)四川九洲投资控股集团有限公司收购四川安和精密电子电器股份有限公司股权案
(4)厦门信达股份有限公司收购中国正通汽车服务控股有限公司股权案
(5)威立雅日本株式会社与三井物产株式会社等经营者新设合营企业案
(6)吉宝资本控股私人有限公司与瑞科莲花创业私人有限公司新设合营企业案
(7)东风汽车集团股份有限公司收购东风格特拉克汽车变速箱有限公司股权案
(8)三井化学株式会社与三井物产株式会社收购本州化学工业株式会社股权案
(来源:国家市场监督管理总局反垄断局)
http://www.samr.gov.cn/fldj/ajgs/jzjyajgs/
8.广东快递新规:不得组织企业达成垄断协议、实施垄断行为
12月14日,广东省人民政府门户网站公布了《广东省快递市场管理办法》(以下简称《办法》),自2021年1月1日起施行。
该《办法》分为七章共38条,从经营主体、快递服务、快递安全、监督检查、法律责任等方面明确了快递市场管理办法,进一步保护企业和用户的合法权益,推动广东省快递行业持续健康有序发展。
在监督检查方面,《办法》提到依法成立的快递行业组织应当保护企业合法权益,不得组织企业达成垄断协议、实施垄断行为。(略)
健全快递设施,智能快件箱等纳入城乡公共服务设施建设规划
《办法》提出,县级以上人民政府应当将快递业发展纳入本级国民经济和社会发展规划;将快递业类物流园区,快件集散、分拨及分拣场所等基础设施用地纳入本级城乡规划和土地利用总体规划;将智能快件箱、快递末端综合服务场所等设施纳入城乡公共服务设施建设规划。
在推动交通运输业与快递业融合发展方面,《办法》提出,县级以上人民政府和有关部门应当建立健全促进快递业健康发展的政策措施,完善相关配套规定,加强交通枢纽与快递仓储、分拨、接驳等设施衔接,实现农村快递配送服务全覆盖,确保快递行业安全,依法保障经营快递业务的企业及其从业人员的合法权益。(略)此外,对于快递业务融资、快递行业关键技术研发以及创新服务等,《办法》也出台了鼓励政策。
提升快递服务:培育具有国际竞争力的快递企业
在促进经营快递业务的企业创新服务形式方面,《办法》提出,要提升核心竞争力,培育具有国际竞争力的经营快递业务的企业。鼓励经营快递业务的企业运用现代科学技术手段,建立自动化、标准化、信息化的服务平台,提高服务质量和服务水平,满足快递市场需要。
对于快递末端网点的经营规范,《办法》规定,经营快递业务的企业或者其分支机构根据业务需要,在乡镇(街道)、村(社区)、学校等特定区域设立或者合作开办的,为快递用户直接提供收寄、投递等快递末端服务的固定经营场所属于快递末端网点。
此外,《办法》还对中国(广东)自由贸易试验区的国际快递业务(代理)经营许可审批做出了规定。注册地在中国(广东)自由贸易试验区范围内且在本省以外没有分支机构的企业,申请国际快递业务(代理)经营许可的,应当按照规定向省邮政管理部门提出。
在最后一公里的快件投递方面,《办法》规定经营快递业务的企业应当将快件投递到约定的收件地址、收件人或者收件人指定的代收人,不得以收件地址偏远等理由拒绝将快件投递到约定的收件地址或者增收快递费,未经收件人同意不得将快件投递到非约定地址。
在信息公告投诉处理方面,《办法》规定营快递业务的企业应当实行快件寄递全程信息化管理,公布联系方式,保证与快递用户的联络畅通,向快递用户提供业务咨询、快件查询等服务。
在绿色经营方面,《办法》鼓励经营快递业务的企业和寄件人使用可降解、可重复利用的环保包装材料。鼓励经营快递业务的企业采取措施回收快件包装材料,实现包装材料的减量化利用和再利用。
强化快递安全:视频监控全面覆盖,不得组织企业实施垄断
《办法》进一步强化了快递安全,经营快递业务的企业应当按照国家有关收寄验视的规定,建立并执行快件收寄验视制度。
在视频监控方面,《办法》规定经营快递业务的企业应当对其提供寄递服务的营业场所、处理场所,包括其开办的快递末端网点、设置的智能快件箱进行全天候视频监控。
经营快递业务的企业保存监控资料的时间不得少于30日。其中营业场所交寄、接收、验视、安检、提取区域以及智能快件箱放置区域的监控资料保存时间不得少于90日。
在用户信息方面,《办法》规定经营快递业务的企业应当建立快递运单及电子数据管理制度,妥善保管快递用户信息等电子数据,定期销毁快递运单,采取有效技术手段保证快递用户信息安全。经营快递业务的企业及其从业人员不得出售、泄露或者非法提供快递服务过程中知悉的快递用户信息。
在监督检查方面,《办法》提出,要依法成立的快递行业组织应当依法保护企业合法权益,督促企业落实安全生产主体责任。快递行业组织不得组织企业达成垄断协议、实施垄断行为。(略)
(来源:广东省人民政府)
http://www.gd.gov.cn/zwgk/zcjd/mtjd/content/post_3150272.html
国际动态
1.欧盟出台数字平台新规则:《数字服务法》和《数字市场法》
当地时间2020年12月15日,欧盟委员会(下称“欧委会”)提出数字平台新规则。欧委会当天提议对数字空间进行一项雄心勃勃的改革,为所有数字服务(包括社交媒体、在线市场以及在欧盟运营的其他在线平台)制定一套全面的新规则:《数字服务法》和《数字市场法》。
欧洲价值观是这两项提案的核心。新规则将更好地保护消费者及其在线基本权利,并将为所有人带来更公平、更开放的数字市场。跨单一市场的现代规则手册将促进创新,增长和竞争力,并将为用户提供新的、更好的和可靠的在线服务。它还将支持规模较小的平台,中小型企业和初创企业的规模扩大,使他们能够轻松访问整个单一市场的客户,同时降低合规成本。此外,新规则将禁止已经或有望成为单一市场守门人的在线平台施加的不公平条件。这两项提案是欧委会实现欧洲数字十年的雄心壮志的核心。
欧委会执行副总裁玛格丽特·韦斯特格(Margrethe Vestager)表示:“这两项提议的目的是:确保我们作为用户可以在线使用多种安全产品和服务在欧洲开展业务的企业可以像开展线下业务一样自由、公平地进行在线竞争。线上线下是一个世界。我们应该能够以安全的方式进行购物,并信任我们阅读的新闻。因为非法的线下行为也等同于非法的在线行为。”
《数字服务法》
今天的数字服务格局与20年前采用电子商务指令有很大不同。在线中介已成为数字化转型中至关重要的参与者。尤其是在线平台已为消费者和创新创造了重大利益,促进了联盟内部和外部的跨境贸易,并为各种欧洲企业和贸易商提供了新的机会。同时,它们可以用作传播非法内容或在线销售非法商品或服务的工具。一些非常大的参与者已经成为准公共空间,用于信息共享和在线交易。它们本质上已成为系统性的,并给用户的权利,信息流和公众参与带来特殊的风险。
根据《数字服务法案》,欧盟范围内具有约束力的义务将适用于将消费者连接到商品,服务或内容的所有数字服务,包括新的程序以更快地删除非法内容以及对用户在线基本权利的全面保护。新框架将重新平衡用户,中介平台和公共机构的权利和责任,并基于欧洲价值观-包括尊重人权,自由,民主,平等和法治。该提案是旨在使民主国家更富弹性的《欧洲民主行动计划》的补充。
《数字市场法》
《数字市场法》解决了由单一市场充当数字“守门人”的平台因某些行为而产生的负面后果。这些平台对内部市场有重大影响,是企业用户接触客户的重要门户,并且享有或可以预见地享有牢固而持久的地位。有时,此类公司可以控制整个平台生态系统。当关守从事不正当的商业行为时,它可以阻止或减慢其业务用户和竞争对手的有价值的创新服务到达消费者手中。这些做法的包括不公平地使用在这些平台上运营的企业提供的数据,或者用户被锁定在一项特定服务上而切换到另一项服务的选择有限的情况。
《数字市场法》以商业法规的横向平台为基础,欧盟在线平台经济观察的调查结果,以及欧盟委员会通过竞争执法来处理在线市场的丰富经验。特别是,它制定了统一的规则,以定义和禁止“守门人”的不正当行为,并提供了基于市场调查的执行机制。相同的机制将确保法规中规定的义务在不断发展的数字现实中保持最新状态。
(来源:欧盟委员会)
https://ec.europa.eu/commission/presscorner/detail/en/ip_20_2347
2.美国司法部发表“知识产权与反垄断法交叉点的最新进展”讲话
当地时间2020年12月17日,美国司法部代理首席副助理总检察长迈克尔•莫里发表主题为“知识产权与反垄断法交叉点的最新进展”讲话。以下为讲话要点。
美国司法部反垄断部的知识产权执法指导原则,亦称“新麦迪逊方法”,在重新调整反垄断法对涉及标准基本专利(SEP)和所谓的“专利劫持”(“hold up”)问题的行为的适用方面发挥了特别重要的作用。通过全面分析形势,新麦迪逊方法能够得出一个更加平衡的结论,并建立一个既不利于专利持有人也不利于实施者,而是有利于依赖于这些市场中健康竞争的消费者的框架。
新麦迪逊方法有四个基本前提。首先,专利劫持问题不是反垄断问题。第二,不应将标准开发组织(SDO)转变为执行者参与一致行动的工具,从而扭曲有利于它们的谈判和条件。第三,鉴于权利是一项基本专利权,SDO和法院应保留限制专利权人排除专利权的标准。第四,与此相关的是,出于反垄断目的,单方面和无条件拒绝专利许可本身应被视为合法。
新麦迪逊方法未来有希望发展的领域一是美国国内及国外法院,二是政策层面,特别是商业审查程序。新麦迪逊方法的原则已经在最近的外国法院判决中得到证实。在司法部的商业审查流程中,该原则的发展也取得了重要进展。
(来源:美国司法部)
https://www.justice.gov/opa/speech/acting-principal-deputy-assistant-attorney-general-michael-murray-delivers-remarks
3.哈佛朝圣者与健康计划进行合并:美国要求剥离塔夫茨健康自由计划
当地时间2020年12月14日,美国司法部宣布将要求哈佛朝圣者医疗保健公司(Harvard Pilgrim)和健康计划控股公司(fka Tufts Health Plan)剥离塔夫茨健康自由计划公司(Tufts Freedom),以便进行其合并。塔夫茨自由是健康计划控股公司在新罕布什尔州的商业健康保险业务。
司法部已批准UnitedHealth Group Inc.(United)为买方。健康保险是美国医疗体系的一个组成部分,拟议的和解方案将维持向新罕布什尔州雇员不足100人的私营雇主出售商业健康保险的竞争。
美国司法部反垄断部和新罕布什尔州总检察长办公室当日向美国新罕布什尔州地方法院提起民事反垄断诉讼,要求阻止拟议合并。同时,司法部提交了一份拟议的解决方案,如果得到法院批准,将解决起诉指控的竞争性损害。
根据司法部的指控,哈佛朝圣者和塔夫茨自由是三大商业团体健康保险公司中的两个,它们均为新罕布什尔州的两类私人雇主提供医疗保险:(1)雇员人数在1至50人之间的雇主(小团体)和(2)雇员人数在51至99人之间的雇主(CRC团体)。司法部的指控称,自2016年塔夫茨自由公司成立以来,它与哈佛朝圣者之间的竞争导致保费更低、计划福利更丰富、为新罕布什尔州的小型团体和CRC团体提供更好的服务。
根据拟议的和解条款,哈佛朝圣者和健康计划控股公司必须将塔夫茨自由公司剥离给United或经美国政府批准的其他买家,并允许United雇用经营塔夫茨自由公司的关键员工。哈佛朝圣者和健康计划控股公司还必须提供过渡服务,并尽最大努力维持塔夫茨自由公司与医疗服务提供商的合同。
司法部还结束了对该合并对马萨诸塞州潜在影响的调查,因其认为该合并不太可能大幅降低在马萨诸塞州的竞争。
哈佛朝圣者是一家位于马萨诸塞州韦尔斯利的地区性健康保险公司。其2019年的年收入约为30亿美元,绝大部分来自商业保险产品。
健康计划控股公司是一家位于马萨诸塞州沃特敦的地区性保险公司。其2019年的年收入超过55亿美元,其中约三分之一来自商业保险产品。其通过塔夫茨自由公司向新罕布什尔州的小型和大型雇主团体出售商业团体健康保险计划。
根据Tunney法案的要求,拟议的解决方案以及竞争影响声明将在《联邦公报》上公布。任何人都可以在60天的评论期内向美国司法部反垄断部门医疗保健和消费品科科长Eric Welsh提交书面意见。在60天的评论期结束时,如果发现符合公众利益,美国新罕布什尔州地区法院可能会作出最终判决。。
(来源:美国司法部)
https://www.justice.gov/opa/pr/justice-department-requires-divestiture-tufts-health-freedom-plan-order-harvard-pilgrim-and
4.CMA确保价格实惠的关键双极药物继续供应
10月,英国竞争与市场管理局(CMA)展开调查,怀疑制药供应商Essencial Pharma可能滥用了市场支配地位,采取了撤出双极性药物Priadel的策略,使英国患者无法使用该药品。这将对病人和医生造成干扰,因为病人将不得不选择更昂贵的替代药物,如Camcolit,这也是Essential Pharma的药物。此外,在面临前所未有的压力时,该战略将给英国国家医疗服务体系带来更大的财政压力。
CMA展开调查后,Essential Pharma立即暂停了Priadel的撤出,并与英国卫生部(DHSC)进行了价格谈判,从而商定了新的价格。然后,它向CMA做出正式承诺,以解决有关其从英国患者撤出该药物的策略方面的竞争担忧。在仔细考虑了上个月启动的公众咨询后,CMA现在接受了这些承诺。
该承诺有效期为5年,确保将继续按照与DHSC商定的条款提供Priadel。这意味着Essential Pharma将无法威胁撤出Priadel以不公平地涨价。
(来源:英国竞争与市场管理局)
https://www.gov.uk/government/news/cma-secures-affordable-supply-of-key-bipolar-drug
5.CMA对承认违反竞争法公司的董事提出取消董事资格诉讼
当地时间2020年8月27日,CMA在高等法院,商业与财产法院提起诉讼,要求取消Lexon(UK)Limited董事Pritesh Sonpal的资格。
该诉讼源自CMA于2020年3月4日做出的决定,在2015年至2017年期间,Lexon、King Pharmaceuticals Limited和Alissa Healthcare Research Limited交换了有关去甲替林片价格、供应量以及Alissa进入市场计划的商业敏感信息。
CMA发现Lexon在2015年7月27日至2016年5月27日期间参与了侵权行为。Lexon已向竞争上诉法庭提起上诉,反对CMA的决定和所判处的罚款。
在对Sonpal关于违反竞争法的行为进行调查之后,CMA根据1986年《取消董事资格法案》第9A条提起了诉讼。现在由法院来决定是否对Sonpal取消资格。
(来源:英国竞争与市场管理局)
https://www.gov.uk/cma-cases/suppliers-of-antidepressants-director-disqualification


