甲某系A银行高级管理人员,其主管部门的主要职责是金融理财产品的销售和管理。现B公司有一支资产管理计划产品在A银行代销,期间,B公司经理的推荐甲某及其部门员工购买B公司资产管理计划的劣后级产品,并承诺保本保收益,而实际销售过程中,合同中也有进取级预期收益7%的约定。
甲某及部门员工投资后发生亏损,其购买的劣后级产品的本金面临无法兑付的局面,甲某遂找到B公司,要求B公司返还其部门共同投资的投资本金。B公司得知后,用自有资金委托第三方以原价购买甲某等人所持有的份额,通过份额转让的方式使甲某等人赎回了投资本金。
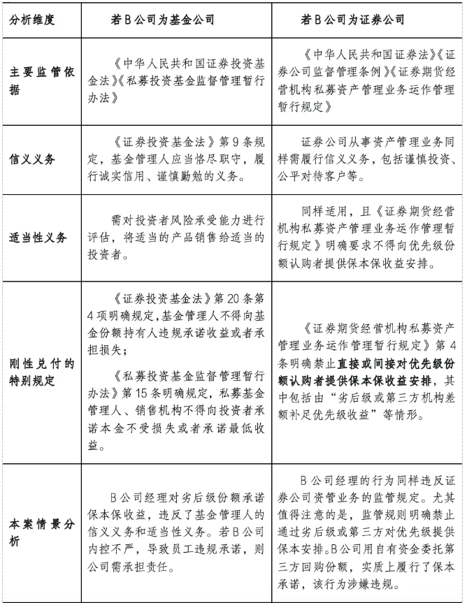
一、从金融法律规定的角度分析,甲某与部门人员投资资产管理计划亏损的情况下,能否要求公司赔偿?公司赔偿需要满足什么条件?B公司从基金公司或者证券公司两个角度分析
(一)“保本保收益”承诺的法律禁止性
依据《关于规范金融机构资产管理业务的指导意见》(以下简称“《资管新规》”)第19条规定,本案中B公司违反真实公允确定净值原则,承诺对产品进行保本保收益的行为,或将被金融管理部门“视为刚性兑付”。《资管新规》第2条规定,资产管理业务是金融机构的表外业务,金融机构开展资产管理业务时不得承诺保本保收益。出现兑付困难时,金融机构不得以任何形式垫资兑付。第6条规定,金融机构应当加强投资者教育,不断提高投资者的金融知识水平和风险意识,向投资者传递“卖者尽责、买者自负”的理念,打破刚性兑付。
又依据《全国法院民商事审判工作会议纪要》第92条规定,金融机构作为资产管理产品的受托人与受益人订立的含有保证本息固定回报、保证本金不受损失等保底或者刚兑条款的合同,不管形式如何,人民法院均应当认定该条款无效。故,在本案中,B公司关于“保本保收益”的刚性兑付承诺无效。
(二)承诺无效后的赔偿责任分配
虽然“保本保收益”的约定无效,但依据《全国法院民商事审判工作会议纪要》第92条规定,受益人请求受托人对其损失承担与其过错相适应的赔偿责任的,人民法院可以依法予以支持。也就是说,B公司仍可能需要对其过错承担赔偿责任。在司法实践中,人民法院通常根据双方过错程度划分责任,具体来说:
B公司作为管理人,首先,其明知禁止刚性兑付却作出承诺,且未履行风险揭示义务,构成重大过错。其次,B公司作为管理人在销售过程中如未履行应尽的适当性义务,即未将合适的产品销售给合适的投资者,未充分揭示风险,其亦会构成过错【(2021)沪74民终422号】。再次,如B公司在资产管理计划存续过程中未履行勤勉义务导致投资者损失,其亦可能对甲某等人的损失承担主要赔偿责任【(2020)沪0109民初5898号】。
而甲某作为A银行高级管理人员,主管理财产品销售,属于《证券期货投资者适当性管理办法》第8条规定的专业投资者,应具备更高风险识别能力。若其未审慎审查合同条款或忽视风险提示,也可能被认定存在一定过错。
(三)B公司责任的差异化分析
B公司作为资产管理人,其法律责任和义务会根据其主体性质,即基金公司或证券公司有所不同,但核心都围绕信义义务和适当性义务展开。

综上所述,本案民事赔偿的可能性,在于甲某等人可基于B公司违反信义义务,要求其承担赔偿责任。若B公司无法证明已充分履行适当性义务或勤勉管理职责,或需承担主要赔偿责任。B公司的赔偿范围赔偿金额通常以实际损失为限,包括投资本金及合理利息。若此时B公司已回购部分劣后级份额,可抵扣相应金额,但不得免除其对剩余损失的赔偿义务。
二、甲某的行为与刑事犯罪的界定
(一)受贿罪中要求的权钱交易问题
受贿罪是“利用职务便利+取得财物+为他人谋取利益”的复合行为模式。其中,受贿罪中的利用职务便利、为他人谋取利益的行为和取财行为之间,必须存在着权钱交易的对价性,受贿人与行贿人达成权钱交易合意的行为,才是真正使受贿罪保护的法益陷入现实紧迫危险之中的行为。换言之,受贿罪中取财的行为必须是通过利用职务上的便利为他人谋取利益而实现,将权钱交易作为认定受贿罪的实行行为,能够准确反映受贿罪的本质,有效诠释受贿罪的内涵。
在本案中,假设利用职务便利、帮助他人谋取利益的行为确实存在,那么需要着重分析的,就是甲某获取返还投资本金的取财行为,是否直接依据其职务上的便利。如果甲某对于返还的投资本金本身具有合法的请求权,即使不依据职权索要依法也应当返还的,则不能将返还投资本金的行为强行与职务便利关联起来,认定为受贿罪。
在存在利用职务便利谋利的情况下,我们将分不同的具体情况讨论甲某能否构成受贿罪的问题:
1.管理人应当赔偿+有赔偿能力+依职权索要+谋利
若本案中最终认定B公司作为管理人存在过错,应当承担赔偿责任,且B公司有赔偿能力,甲某利用职务便利追索赔偿,并为B公司谋取利益,最终获得足额赔偿。在这种情况下,甲某追索赔偿的行为具有法律上的依据,不属于非法占有,主观上不存在犯罪的故意,B公司对甲某的赔付也是基于法定的义务而非权钱交易,所以,不应认定甲某构成受贿罪。
2.管理人应当赔偿+无赔偿能力+依职权索要+谋利
若本案中最终认定B公司作为管理人存在过错,应当承担赔偿责任,但B公司可能已经丧失赔偿能力,无法兑付,甲某仍利用职务便利追索赔偿,并为B公司谋取利益,最终获得足额赔偿。在这种情况下,甲某追索赔偿的行为虽然具有法律上的原因,但是基于B公司没有偿付能力的现实,甲某依据职权要求兑付的行为实际上是实现了一种区别于普通投资者的个别兑付,符合权钱交易的要件,属于非法占有,主观上其放任职务廉洁性被损害的结果发生,存在犯罪故意。
要评价甲某的行为是否构成受贿罪,以及犯罪金额如何计算的问题,需要视B公司具体的偿付能力而定。如果B公司完全丧失偿付能力,则甲某应当就全部获赔金额成立受贿罪。如果B公司部分丧失偿付能力,那么甲某对于超出普通投资者正常受偿的金额部分成立受贿罪。
3.管理人不应当赔偿+依职权索要+谋利
若本案中最终认定B公司作为管理人不存在过错,不应当承担赔偿责任,而甲某利用职务便利追索补偿,并为B公司谋取利益,B公司因此返还了甲某的投资本金。在这种情况下,甲某对于返还的投资本金系非法占有,存在犯罪故意,且甲某获得补偿与其职务便利具有排他的因果关系,并为B公司谋取利益,符合受贿罪权钱交易的要件,应当认定为受贿罪。
(二)受贿罪的犯罪金额认定问题
若甲某的行为构成受贿罪,那么应当以何标准认定甲某的犯罪数额?
首先明确的是,认定甲某犯罪数额的证据要达到确实充分、排除一切合理怀疑的程度。所以,要计算甲某的犯罪数额,要结合甲某退出时资管计划的净值、资管计划所投资的底层资产的流动性以及具体价值、份额转让后第三方的损失情况等等综合来认定,即要充分考虑B公司返还甲某的投资本金与所投资管计划残值的差额,而两者之间的差额可以认定为受贿金额,不能简单的将甲某受偿的全部金额都作为犯罪数额来处理。
除此之外,前文中也提到了,在B公司应当承担赔偿义务,但丧失或部分丧失赔偿能力的情况下,也要将甲某以职务便利受偿的金额与普通投资者正常受偿的差额作为犯罪数额,而不能不加区分的将全部的受偿金额都作为犯罪数额处理。
综上所述,在行为人利用职务便利要求返还个人投资本金的“保本投资型受贿罪”中,首先要分析资产管理人是否依据合同约定或因违背法定义务而应当对投资者承担赔偿责任,如果存在赔偿责任,则返还投资本金是依据合法的请求权,即使存在一定的利用职务便利和谋利行为,但其主观上不存在非法占有目的,进而可以否定其犯罪的主观故意。其次,评价是否构成受贿罪,应当衡量案件中的行为是否符合权钱交易的特征,如果返还投资本金与利用职务便利为他人谋取利益之间存在直接的关联,且符合受贿罪的其他构成要件,则可能涉嫌受贿罪。


